Posvet o obveznem dodatnem pokojninskem zavarovanju: Kako do poklicne upokojitve?
12. 12. 2025
Poklicno zavarovanje oziroma obvezno dodatno pokojninsko zavarovanje (ODPZ) je namenjeno tistim, ki opravljajo posebno težka in zdravju škodljiva dela, in tistim, ki svojega dela po določeni starosti ne morejo več uspešno poklicno opravljati. Ti delavci (moških je med njimi veliko več, zato bomo v nadaljevanju uporabljali moško slovnično obliko) se na tej podlagi lahko poklicno upokojujejo. Osnova za to so zbrana sredstva na posebnem računu v skladu, ki ga upravlja Kapitalska družba (Kad). Na nedavnem posvetu v Domu sindikatov smo se seznanili, kako je sklad upravljan, in pozorno prisluhnili temu, kaj mora, kdor se želi poklicno upokojiti, narediti in katere pogoje izpolnjevati.
Gre za delovna mesta, ki so imela v preteklosti pravico do štetja zavarovalne dobe s povečanjem oz. beneficirane delovne dobe in jo je leta 2001 nadomestilo poklicno zavarovanje. Generalna sekretarka Sindikata delavcev prometa in zvez Slovenije (SDPZ) in članica (ena od dveh iz vrst ZSSS) odbora sklada ODPZ pri Kadu Saška Kiara Kumer, ki je bila pobudnica posveta in ga je tudi vodila, je povedala, da je treba poklicno zavarovanje postaviti na nove temelje, urediti vse, kar do sedaj še ni bilo urejeno.
Prvo je sprejetje uredbe o merilih in kriterijih za določitev delovnih mest, za katera bi to zavarovanje veljalo. Sedaj veljavni seznam teh delovnih mest je star in zastarel, saj obstajajo že novi poklici, ki si zaslužijo biti uvrščeni nanj, obstajajo pa tudi težnje, da bi nekatere z njega izbrisali. O tem je med socialnimi partnerji govor že vrsto let, tudi nekaj pogajanj je že bilo, a trenutno čakajo novo raziskavo s tega področja, ki naj bi bila osnova za določitev novih meril in kriterijev.
Pri obstoječi zakonodaji, novela ZPIZ-2O je to poglavje pustila ob strani, aktivnosti potekajo. V okviru Kada deluje odbor sklada ODPZ, zato so se omenjenega posveta udeležili kar štirje predstavniki Kada. Od njih smo izvedeli marsikaj o delovanju samega sklada in postopku pridobitve pravice do poklicne pokojnine.
Kako deluje sklad ODPZ?
Sklad ODPZ upravlja Kad ločeno od svojega premoženja, namenjen je izključno kritju obveznosti do zavarovancev, ki so njegovi člani. To premoženje, ki se zbira na njihovih osebnih računih, je v lasti zavarovancev, članov poklicnega zavarovanja. Vanj se zbirajo sredstva iz vplačil prispevkov poklicnega zavarovanja, iz njega pa izplačujejo poklicne pokojnine.
Za zajamčen donos sklada jamči Kad, kot njegov upravljalec. Tveganje nad to višino je zavarovančevo. Oblikovane pa so tudi solidarnostne rezerve, ki so namenjene zagotavljanju dovoljšnih sredstev za izplačevanje poklicnih pokojnin.
Za kakšen denar gre? Ker so podatki javno dostopni, povejmo le, da je bilo v letu 2024 v sklad vplačanih za skoraj 77 milijonov evrov premij, dejanska donosnost pa je bila 4,43 odstotka (zajamčena je 1,54 odstotka). Gre za zelo konservativen sklad, njegovo poslovanje je stabilno, podatki po letih pa kažejo vpliv kriznih obdobij.
Nadzor nad delovanjem sklada je reden, mesečen, s Finančno upravo (Furs) poteka izmenjava podatkov za plačilo prispevkov za vse zavarovane člane (iz obrazcev REK). Neplačnike najprej večkrat opomnijo, potem na predlog Kada Furs naredi izvršbo. Sodelujejo tudi z Inšpektoratom za delo, a kot smo slišali v razpravi na posvetu, so nad tem sodelovanjem mnogi razočarani. Zaznavajo tudi napake pri plačevanju, ugotavljajo pa, da je v vseh letih trend napak in potrebnih izvršb padel. Predstavniki Kada so povedali, da sami dajejo tudi predloge za zakonodajne spremembe, če na katerem področju zaznajo manke. Ti so bili recimo povezani z dedovanjem sredstev z računa. Zavzeli pa so se tudi za korekcijo zakona, zaradi katere je sedaj tudi poklicnim upokojencem omogočen brezplačen javni prevoz.
Po sindikalnih izkušnjah je pri tistih delodajalcih, kjer so sklenjene pogodbe za plačevanje prispevkov ODPZ, kršitev in neplačnikov res manj, problem pa je, da pogodb ni povsod, kjer bi morale biti, saj se delodajalci vztrajno upirajo tej obveznosti. Pri njih sklad nima pristojnosti.
Sindikati ugotavljajo tudi, da nimajo vpogleda v to, kdo je pri njih vključen v ODPZ, koliko je pri delodajalcih teh oseb. Če nekdo dobi obvestilo le enkrat letno, je to lahko problem, smo slišali. Od Kada smo izvedeli, da to ne bi smel biti tak problem, saj oni ažurno (na 14 dni) izdajajo potrdila o vključitvi in vsaki spremembi pri delodajalcu (zadržanju, mirovanju ipd.).
Kdo je zavarovanec?
V sklad ODPZ bi morali biti načeloma pod določenimi pogoji vključeni vsi, ki delajo na težavnih in škodljivih delovnih mestih, ki jih po določeni starosti ne morejo več poklicno opravljati. Nujni pogoj je zaposlitev za polni delovni čas, izjema so delovni invalidi z odločbo Zavoda za pokojninsko in invalidsko zavarovanje, pri njih se namreč krajši delovni čas šteje za polnega.
Drugi pogoji so, da so te osebe:
- na dan 1. 1. 2001 delale na delovnih mestih, kjer se je zavarovalna doba štela s povečanjem in so imele na dan 31. 12. 2000 manj kot 25 let (moški) oz. 23 let (ženske) pokojninske dobe (vsi drugi so ostali v sistemu pri ZPIZ),
- kadarkoli po tem datumu začele delati na takem delovnem mestu, ne glede na pokojninsko dobo,
- na delovnih mestih, določenih s posebnim zakonom.
Zavezanec za plačilo poklicnega zavarovanja je delodajalec ali zavarovanec-član, ki opravlja pridobitno ali drugo samostojno dejavnost. Naloga tega delodajalca je tudi vključitev zavarovancev v poklicno zavarovanje. Kad pa vsem zavarovancem o tem izda potrdilo, enkrat letno dobijo tudi obvestilo o stanju vplačil in izplačil za preteklo leto. To pomeni, da če nekdo ni prejel takega potrdila, ga delodajalec ni vključil v ODPZ.
Prispevna stopnja je po zakonodaji določena s pokojninskim načrtom, in to vedno v sodelovanju s socialnimi partnerji. O prispevni stopnji mora dati mnenje odbor sklada ODPZ, poleg tega pa o tem dajo mnenje tudi socialni partnerji na ekonomsko-socialnem svetu. Trenutno je v veljavi diferencirana prispevna stopnja, določene so po skupinah in se spreminjajo – v pripravi je nov pokojninski načrt.
Osnova za plačilo prispevkov je plača zavarovanca-člana, nadomestilo plače in zavarovalna osnova za obračun in plačilo prispevkov iz ODPZ.
Pravice iz poklicnega zavarovanja
Na osnovi zbranih sredstev na osebnih računih, kjer so sredstva v njihovi lasti, zavarovanci pridobijo pravico do poklicne pokojnine. To je osrednja pravica.
Na posebni podlagi je s tem povezana tudi pravica do obveznega zdravstvenega zavarovanja, ki pa si ga mora zavarovanec urediti sam. Od 1. januarja 2024 je določen obvezen zdravstveni prispevek, od 1. julija letos pa je poklicna pokojnina obremenjena tudi z odstotkom prispevka za dolgotrajno oskrbo.
Glede dedovanja je treba vedeti, da se po smrti zavarovane osebe na podlagi zahtevka izplača odkupna vrednot enot premoženja v enkratnem znesku, ob smrti uživalca poklicne pokojnine prav tako preostali neporabljen znesek. Vse skupaj se lahko zgodi še pred končanim postopkom dedovanja, če zavarovanec sam že prej s pisno izjavo, ki jo predloži upravljavcu, določi upravičenca. Od dedovalnega zneska se odbije deset odstotkov za solidarnostne rezerve.
Ena od pravic je tudi dodana doba. Gre za četrtino obdobja vključenosti, če so bili prispevki plačani – ki se upošteva oziroma všteva v skupno pokojninsko dobo tudi pri izpolnjevanju pogojev v obveznem pokojninskem zavarovanju. Se pa ta dodana doba ne vrednoti pri odmeri starostne pokojnine. Ob plačilu prispevkov le za del obdobja vključenosti v poklicno zavarovanje se prizna dodana doba le na podlagi obdobij, za katera so bili prispevki plačani.
- Pravica je tudi prenos sredstev v dodatno pokojninsko zavarovanje (zagotavlja dodatno rento k starostni pokojnini, prenos v dodatno pokojninsko zavarovanje se opravi brez dodatnih stroškov) ali enkratno izplačilo odkupne vrednosti (če sredstva ne presegajo 5000 evrov, nad tem zneskom je treba sredstva prenesti v dodatno pokojninsko zavarovanje, kjer zavarovanec pridobi dodatno mesečno rento). Gre za primere, ko se zavarovanci ODPZ ne odločajo za poklicno upokojitev, ampak delajo do starostne upokojitve. Uporabi se lahko tudi za dokup, del se nameni polnjenju solidarnostnih rezerv, bremeni ga plačilo dohodnine.
- Pravica je tudi dokup pokojninske dobe pod ugodnejšimi pogoji. Postopek vodi Zavod za pokojninsko in invalidsko zavarovanje (Zpiz); ko pa se posameznik odloči, da del odkupa izvede iz sredstev z osebnega računa, je v zadevo vključen tudi Kad, ki prejme odločbo Zpiza in izvede plačilo.
- Zavarovanci imajo tudi možnost prostovoljne vključitve v obvezno pokojninsko in invalidsko zavarovanje. To je aktualno v času poklicne upokojitve in namenjeno dvigovanju odmernega odstotka. To ureja zavarovanec sam na Zpizu. Kad s tem nima nič, čeprav je to v obdobju prejemanja poklicne pokojnine. Treba se je vključiti takoj, ker za nazaj to ni mogoče.
- Ena od pravic pa je tudi možnost uporabe pravice do subvencioniranega prevoza v medkrajevnem linijskem prevozu potnikov v notranjem cestnem in železniškem prometu.
- Mirovanje, zadržanje, prenehanje poklicnega zavarovanja
- Dobro je poznati tudi institute mirovanja, zadržanja in prenehanja poklicnega zavarovanja.
- Mirovanje pomeni, da je nekdo še vedno vključen v poklicno zavarovanje, a se mu prispevki določeno obdobje ne plačujejo. Gre za čas poklicne rehabilitacije ali ob izpolnitvi pogojev za poklicno upokojitev; čas izplačevanja nadomestila plače v breme zavarovanja za starševsko varstvo je z novelo iz tega bil izvzet. Rok za obvestilo in predložitev dokazil je 15 dni; upravljavec v 15 dneh zavarovancu-članu izda potrdilo o vzpostavitvi ali prenehanju mirovanja, ko razlogi za mirovanje prenehajo.
- Ko zavarovanje preneha, zavarovanec-član pa zadrži pravico, govorimo o zadržanju poklicnega zavarovanja. To se zgodi ob prenehanju pogodbe o zaposlitvi pri zavezancu, prenehanju opravljanja dejavnosti, prenehanju opravljanja dela na delovnem mestu, za katero je obvezna sklenitev poklicnega zavarovanja, ali prenehanju opravljanja dela s polnim delovnim časom na delovnem mestu, za katero je obvezna sklenitev poklicnega zavarovanja. Rok za obvestilo in predložitev dokazil je 15 dni; upravljavec zavarovancu-članu v 15 dneh izda potrdilo o prenehanju poklicnega zavarovanja in zadržanju pravic iz poklicnega zavarovanja.
Prenehanje članstva v skladu ODPZ nastopi, ko zavarovanec-član nima več sredstev na osebnem računu.
Pravica do poklicne pokojnine
Pravni podlagi za uveljavljanje te pravice sta dve, obe izhajata iz 204. člena ZPIZ-2. Pri prvi je treba zbrati 42 let in 6 mesecev pokojninske dobe, skupaj z dodano dobo, sredstev na računu pa mora biti zbranih dovolj, da omogočajo izplačilo poklicne pokojnine najmanj v višini starostne pokojnine za 40 let pokojninske dobe, povečane za sredstva prispevka za zdravstveno zavarovanje in stroške upravljavca sklada.
Pri drugi pravni podlagi gre za pokojninsko dobo 40 let (skupaj z dodano dobo), zadostnost zbranih sredstev in starost, določeno po lestvici od 52 do 56 let.
Obdobje prejemanja poklicne pokojnine
- Poklicna pokojnina se izplačuje v mesečnih zneskih od uveljavitve pravice do poklicne pokojnine do izpolnitve pogojev za pridobitev starostne pokojnine v obveznem zavarovanju. Izjema velja za poklicno upokojitev, ko obdobje prejemanja znaša enako, kot znaša razlika med 40 leti pokojninske dobe in dejansko dopolnjeno pokojninsko dobo brez dodane dobe iz naslova vključenosti v poklicno zavarovanje (če je to obdobje enako ali manjše od nič, poklicna upokojitev ni mogoča). Izjema se zgodi tudi, če zavarovanec-član zamudi obdobje, v katerem bi bil upravičen prejemati poklicno pokojnino. Če po izteku tega obdobja še ne izpolnjuje pogojev, jo vseeno lahko uveljavi, vendar zanj velja splošna določba o obdobju prejemanja poklicne pokojnine.
- V veljavi pa je tudi omejitev obdobja prejemanja poklicne pokojnine – največ toliko časa, kolikor je zavarovanec-član dopolnil dodane dobe. Pogoj za začetek izplačevanja pa je, da uživalec poklicne pokojnine ne sme biti več vključen v obvezno pokojninsko in invalidsko zavarovanje.
- Dobro je poznati tudi pogoje za pridobitev sredstev iz solidarnostnih rezerv. Ta so namenjena tistim, ki ob doseganju poklicne upokojitve nimajo dovolj lastnih nabranih sredstev, a so bili v sistem vključeni najmanj 17 let. Izplačujejo se le, dokler jih je dovolj, zbirajo pa se, dokler ne znašajo 0,8 odstotka čiste vrednosti sklada ODPZ.
- Možen pa je pod določenimi pogoji tudi dokup pokojninske dobe; za leto trenutno znaša 466,52 evra, za dan pa 15,55 evra.

Postopek uveljavitve pravice do poklicne pokojnine
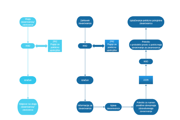
Ta se začne na Kadu, kjer lahko zavarovanec s posebnim obrazcem preveri izpolnjevanje pogojev, zavezanec (tj. delodajalec) pa informacijo o predvidenem datumu prenehanja plačevanja prispevkov.
Zavarovanec-član lahko preveri izpolnjevanje pogojev za poklicno upokojitev najprej tri leta pred dopolnitvijo pokojninske dobe 40 let oz. 42 let in 6 mesecev. Vlogo lahko pošlje po pošti ali pa jo osebno odda v kontaktnem centru Kada. S podpisom vloge pooblasti Kad, Zpiz in Zavod za zdravstveno zavarovanje Slovenije (ZZZS), da lahko pridobijo, si izmenjujejo in obdelujejo njegove osebne podatke.
Sindikalna prizadevanja
Sindikalno sodelovanje pri odboru sklada ODPZ je po besedah Saške Kiare Kumer povezano z budnim spremljanjem njegovega delovanja in poslovanja. Podatke predstavniki tega tripartitno sestavljenega organa dobivajo redno. Pomembna dejavnost je oblikovanje pokojninskega načrta. Tega običajno predlaga Kad, odbor se o njem uskladi (kar ni vedno gladko, smo izvedeli), odobri pa ga minister za delo. Trenutno se je za naslednje obdobje kompromis že našel, ker pa ekonomsko-socialni svet sedaj deluje omejeno, ga bo verjetno minister potrdil brez tam opravljene razprave.
Kumer je še spomnila, da je bil pred leti med socialnimi partnerji dosežen dogovor o primerni prispevni stopnji, ki bo zagotovila dovolj finančnih sredstev, da se bodo ljudje lahko dejansko poklicno upokojevali in bodo njihove poklicne pokojnine dostojne. Takrat je bilo rečeno, da naj bi bila prispevna stopnja enotna, tj. 9,25 odstotka. Se pa to nikoli ni uveljavilo, saj je v veljavi petstopenjska lestvica vplačevanja glede na težkost posameznega poklica (gre za gasilce, policiste, vojake, rudarje, livarje, voznike …). Od 1. januarja 2024 so bile vse prispevne stopnje dvignjene na 8,2 do 9,4 odstotka, od 1. januarja 2026 pa bo spet veljala nova lestvica, v razponu od 8,9 do največ 9,6 odstotka.
Še vedno ostaja problem, da vsi delodajalci, ki bi prispevke morali plačevati, tega ne počnejo. Kakšen nadzor je mogoč nad njimi? Po dejavnostih in delovnih mestih bi potrebovali podatke, ki so jih na odboru zahtevali in tudi dobili, lahko pa jih uporabijo le v okviru odbora, je povedala Kumer. Zato so tudi s pomočjo pravne službe ZSSS od Kada zahtevali dostop do informacij javnega značaja za vse dejavnosti, kjer delavci opravljajo poklice, zaradi katerih bi morali biti v to zavarovanje vključeni. Vprašanje je, kaj je z zakonsko podlago; o tem se bo verjetno izrekla tudi informacijska pooblaščenka.
Sindikati ugotavljajo, da inšpekcija na tem področju ni učinkovita, izdanih je bilo le nekaj ureditvenih odločb.
Kad na zavarovančevo vlogo temu pošlje odgovor o informativnem izračunu zneska odmerjene poklicne pokojnine, datumu izpolnitve pogojev zanje in predvidenem obdobju njenega prejemanja. Na tej podlagi potem lahko zavarovanec odda na posebnem obrazcu zahtevek za uveljavitev pravice do poklicne pokojnine. Nato Kad ponovno preveri pogoje, pri čemer si podatke izmenja z Zpizom, ter zavarovancu pošlje informacijo o tem – ta vsebuje najnižji in najvišji možni bruto znesek poklicne pokojnine ter predvideno obdobje njenega prejemanja. Zavarovanec potem poda izjavo (do konca tekočega meseca) in na podlagi popolne dokumentacije dobi od Kada potrdilo o pridobitvi pravice za namen ureditve obveznega zdravstvenega zavarovanja – to si zavarovanec uredi sam na ZZZS v roku osmih dni od pridobitve pravice do poklicne pokojnine (navodila so na spletni strani Kada).
POKLICNA UPOKOJITEV, UČINEK ZPIZ-2O
| SDM 5 (18 za 12) Starost | Starost (PU) | Trajanje (PU) | Trajanje (PU – O) |
| 16 | 50 | 6 | 6,6 |
| 17 | 51 | 6 | 6,6 |
| 18 | 52 | 6 | 6,6 |
| 19 | 52 | 8 | 9,9 |
| 20 | 52 | 8 | 11,0 |
| 21 | 53 | 7 | 9,9 |
| 22 | 54 | 6 | 8,8 |
| 23 | 55 | 5 | 7,7 |
| 24 | 56 | 4 | 6,6 |
| 25 | 57 | 3 | 5,5 |
| 26 | 58 | 2 | 4,4 |
| 27 | 59 | 1 | 3,3 |
| 28 | 60 | 0 | 2,2 |
| 29 | 61 | 0 | 1,1 |
| 30 | 62 | 0 | 0,0 |
Ob prvem izplačilu poklicne pokojnine upokojenec prejme potrdilo o pridobitvi pravic iz poklicnega zavarovanja ter specifikacijo mesečnega izplačila poklicne pokojnine. Poklicna pokojnina se mu prične izplačevati naslednji mesec po poklicni upokojitvi in se izplačuje mesečno do izpolnitve pogojev za pridobitev starostne pokojnine v obveznem zavarovanju 15. dan v mesecu za pretekli mesec. Če 15. dan v mesecu ni delovni dan, se izplačilo izvede naslednji delovni dan.
Pred vsakim izplačilom Kad v Centralnem registru prebivalstva preveri živost prejemnikov poklicne pokojnine.
Pozor!
Pred iztekom obdobja prejemanja poklicne pokojnine mora poklicni upokojenec pri Zpizu sam pravočasno vložiti zahtevek za priznanje starostne pokojnine.
Zaskrbljujoče
Podatki kažejo, da sredstva večine počakajo na starostno upokojitev in se takrat izplačujejo kot renta preko plačila v drugi steber, saj se velika večina zavarovancev za uveljavljanje poklicne pokojnine ne odloča takoj, ko ima možnost. Ta podatek delodajalci s pridom izkoristijo za trditev, da pa »ljudem ne more biti delo tako hudo in nevarno«. Resnica pa je po besedah Saške Kiare Kumer drugje, saj sredstva večini ljudi ne zadoščajo in si raje zvišujejo odstotek za starostno upokojitev, ker sedanji ne zadošča za dostojno starostno pokojnino.
Razprava je pokazala tudi druge zadrege in težave, povezane s poklicnim upokojevanjem. Nekaj jih dodatno prinaša nova pokojninska zakonodaja, ki podaljšuje njegovo trajanje. Nekaj težav izhaja tudi iz slabega prenosa nekdanjega sistema beneficirane dobe na ODPZ, smo izvedeli. Govor je bil tudi o tem, kako naj bi bil po novem določen seznam delovnih mest, pri katerih bi se plačevali prispevki ODPZ.
Sedanja višina prispevne stopnje:
-
na delovnem mestu iz 1. in 2. skupine: 8,8 odstotka od osnove za poklicno zavarovanje;
-
na delovnem mestu iz 3. skupine: 9,0 odstotka od osnove za poklicno zavarovanje;
-
na delovnem mestu iz 4. in 5. skupine: 9,4 odstotka od osnove za poklicno zavarovanje.
Za konec
Postavljeno je bilo tudi vprašanje, ali bi bila res utopija, da bi s sedanjega sistema ODPZ prešli nazaj na beneficirani staž, ki je bil jasen in urejen. Pravega odgovora na to ne ve nihče.
Posvet je nedvomno pokazal, da je potrebno poklicnemu zavarovanju nameniti še več dodatne pozornosti. Čaka nas izziv prispevnih stopenj, je poudarila Kumer. Pomembna naloga takoj ali vsaj v letu ali dveh je tudi določitev kriterijev in meril za delovna mesta. Obstoječi sistem je po njenem potrebno postaviti na zdrave temelje, kar lahko pomeni marsikaj, predvsem ga je treba narediti vzdržnega.
Najbrž bo potrebno kakšno drugo omizje tudi z drugimi odgovornimi in vpletenimi v delovanje sistema, od inšpektorata do pristojnega ministrstva, je pripomnila Kumer. Kad je tokrat dal vse informacije, ki jih je lahko. Kako doseči, da bo država od delodajalcev učinkovito dosegla spoštovanje plačevanja zakonske obveznosti? Ali gre morebiti celo za nedovoljeno državno pomoč? Slednje bo morebiti treba vprašati tudi pristojne na ravni EU.
Mojca Matoz, foto Cottonbro/Pexels
Delavska enotnost
Ta članek je bil najprej objavljen v enaindvajseti letošnji redni številki Delavske enotnosti, glasila ZSSS. In edinega rednega periodičnega delavskega časopisa, ki nepretrgoma izhaja že 83 let, od novembra 1942. Ter nujnega vira informacij za vse delavke in delavce, sindikalistke in sindikaliste, delovne ljudi, ki jih zanimajo pomembne, relevantne, kompleksne teme, s pomočjo katerih lahko bolje razumemo svet, v katerem živimo.
Na Delavsko enotnost se lahko naročite tukaj. E-izvod enaindvajsete letošnje redne številke (4. 12. 2025) pa je mogoče tudi kupiti, in sicer s klikom na spodnjo grafiko. Berite, da boste vedeli!






